プロの美容ぜんぶ。 HAIR MODE online

Feb. 17
経営

『美容室の開業』が具体化したら、店と同時にスタッフの成長もイメージしよう

 美容室開業の成功率を高めるために結成されたタカラベルモント㈱の開業支援チームのノウハウが詰まった書籍『美容室の開業~3575軒の開業支援から導き出した店づくりの考え方』(女性モード社刊)をmeme mag版として再編集。  これまで美容室が成功するための計画や環境づくりについて解説して生きたが、その先には必ず、働くスタッフの幸福がある。その店でスタッフどう成長し、収入を高めていけるのか、明確であるほどスタッフの定着率が上がり、サロンの将来設計を描きやすくなる。

Index

『美容室の開業』が具体化したら、
店と同時にスタッフの成長もイメージしよう

監修:タカラベルモント㈱開業支援チーム

スタッフの定着と成長のカギ

スタッフの成長を促すキャリアパスと評価制度づくりは、スタッフ視点で、

条件1. 成長の実感がある
条件2. 適切だと感じる評価をしてもらえる
条件3. 自分の仕事に誇りを持てる

という3つが整うことで、かなえられます。そして、それぞれ、

  1. 成長の実感がある↓成長のプロセスを可視化するキャリアパスと教育環境の整備
  2. 適切だと感じる評価をしてもらえる↓成長の課題を見つけられる給与評価制度の確立
  3. 自分の仕事に誇りを持てる↓共感を生む経営方針&コンセプトの提示と1、2の実現

という方法で実現することができます。

第9回 キャリアパスと評価制度 監修:タカラベルモント㈱開業支援チーム

これまで、美容室のキャリアパスと給与モデルは、下図のようなスタイルが一般的で、スタッフ視点では、

  • 3年前後のアシスタント期間中、冒頭に挙げた3つの条件がいずれも整わない
  • デビュー後も、いつまでも給与が低く、条件2と3が実感しにくい

という問題があり、スタッフ満足と成長どころか、その定着自体を妨げてきました。

meme09 2 e1658924038522

このキャリアパスや給与モデルは、従来の美容業の価値観を色濃く反映しており、サロンやオーナー側にとってのメリットだけが追求されています。しかし、顧客満足はスタッフ満足あってこそかなえられるという視点からも、この仕組みは抜本的に見直されるべきでしょう。

下図は、3つの条件の整備を目的に、キャリアパスと給与モデルを構築した実際に実績を上げているサロンの仕組みで、

  • 入社直後から、〝プロ〟として主体性のある仕事を任され、条件1と3が実感できる
  • 早期から着実な給与アップが実感でき、条件2がかなえられる
  • 自身の顧客をつくり、顧客を育てる(ロイヤルカスタマー化させる)

という実感が得られるという特徴があります。

meme09 3 e1658924364726

この仕組みのベースには、「スタッフの主体的な姿勢を引き出し、評価する」というサロンの価値観が底流しており、

  • 目標設定をスタッフと共に行なう(個々に目標が違う)
  • 目標実現に向けたオリジナルの教育カリキュラムを組む(画一的なカリキュラムではない)
  • 給与評価制度の主軸は、自分で決めたことを実行、実現できたかどうか(パフォーマンスとプロセスの多様性を認め、各自のペースでの成長を評価)

という方針が明確です。

このように、キャリアパスと評価制度は、経営方針や店づくりとも連動しているため、サロンの提供価値をベースに、新人であっても1人のプロとしてのミッションを短期スパンで設定し、成長を促していきます。「サロンマネジメント」は、店づくりとの関連性が深いため、店づくりを策定する段階で、同時並行的に計画を立てる必要があるのです。

サービスプロフィットチェーンの考え方をベースにした顧客満足という点からも、そして冒頭で述べた労働市場の構造変化という点からも、労働環境の整備は美容室経営者にとって、最大の課題であるといっても過言ではありません。

meme09 4

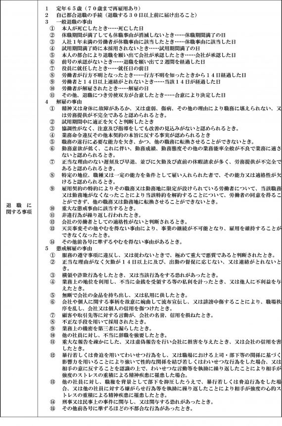
初めての雇用で整備すること

人を雇う際の最低限のルール

人を雇用するに当たっては、法律に基づいたさまざまなルールがありますが、ここでは、個人事業主である使用者(オーナー)が、初めて雇用に乗り出す際の最低限の手続きについて紹介します。実際に労働者(スタッフ)を1人でも雇用する場合は、社会保険労務士など、専門家へ助言を仰いでください。

労働契約の締結に当たっては、雇用契約書を取り交わし、「いつまで雇うか」「どこでどんな仕事をするか」「働く時間や休日」「賃金の額と支払い方法」「辞めるときの手続き」について、絶対的明示事項として必ず書面に残すことが定められています。賃金については、最低賃金は地域ごとに異なる上、毎年改定されるため、確認が必要です(地域ごとの最低賃金はこちらで確認できます。→https://www.mhlw.go.jp/index.html

初めての雇用で整備すること

労災保険と雇用保険は人を雇ったら必ず加入しなければならない保険ですが、話題に上りやすい社会保険は、法人化すると全スタッフに加入が義務付けられます。また、スタッフが常時10人以上の事業所(サロン)の場合は、就業規則を作成し、労働監督署に届け出る義務があります。就業規則は、労働条件を一定に保つための上位ルールとなります。

近年、働き方改革関連法の下、美容師の働き方にも影響が及んでいます。経営者には、最新の法令を反映した環境整備が求められます。

4 15 1 scaled e1658924771357
4 15 2 scaled e1658924838664

次回(最終回)
財務と税務の基礎知識+経営状態の自己分析法

第1回 あなたの経営方針を言葉にしよう
第2回 顧客とスタッフに支持される”店づくり”
第3回 店づくりを考える4ステップその1「コンセプト」をつくる
第4回 店づくりを考える4ステップその2「ターゲット」を定める
第5回 店づくりを考える4ステップその3「メニュー&空間」を考える
第6回 店づくりを考える4ステップその4「立地&物件」を探す
第7回 構想の妥当性を見える化する数値シミュレーション
第8回 スタッフの成長を促すサロンマネジメント

 

bdd3710fbefb983b8c27ee398843ea8e e1649424741713
『決定版美容室の開業
-3575軒の開業支援から導き出した
店づくりの考え方-』
監修/タカラベルモント開業支援チーム

A5判変型240頁
定価3,080円(本体2,800円、電子版とも)

▼美容サロン開業のご相談は
タカラベルモント開業支援まで
お電話でのお申し込みはフリーダイヤル0120-449-114

Recommend

Ranking